41 cell concept map worksheet answer key

› science › answerVolcano Worksheets This set of free volcano worksheets helps students explore the topic in great detail. What is a volcano? It is an opening in the surface of the Earths outer layer allowing molten rock, gases and debris to escape to the surface. Cellular Respiration Worksheet Pdf Answer Key - Explore ... Respiration answer key 1 plants make their own food. Cellular respiration worksheet pdf answer key. Aerobic cellular respiration is the harvesting of energy for atp synthesis from the degradation of food molecules carbohydrates lipids and proteins. 2 both a and b 3 most algae live in water. C6h12o6 o2 co2 h2o chemical and heat energy 3.

Worksheet Circulatory System Concept Map Answer Key ... Cell concept map answer key figure 1. Answer key for circulatory system concept map golden education world book. ... Worksheets answer key photos gallery can be a guidance for you bring you more ideas and also help you get an amazing day continue with more related ideas such cellular respiration flow chart cellular. ...

Cell concept map worksheet answer key

Cell concept map worksheet answer key

Cell Concept Map Worksheets & Teaching Resources | TpT 10. $3.00. Zip. This activity can used to reinforce vocabulary and concepts regarding the cell cycle, mitosis, and meiosis. Students use the included word bank to fill in the concept map. The topics included in the activity: o Prokaryote vs. eukaryote o Mitosis o Meiosis o 4 phases of mitosis o Binary fission Th. Photosynthesis Concept Map Answer Key - Islero Guide ... Student exploration gizmo photosynthesis lab answer key science skills worksheets with answer key and photosynthesis and cellular respiration worksheet answers are three main things we want to show you based on the. Example Student B Cell Development Concept Map Concepts Are. Grade Crossword 7 59pts 4. Cell Concept Map Answers - Thomas nazario Cell Concept Map Answers. Remember that concept maps are different to mind maps in that concept maps have a hierarchical structure Social media pages help you find new ebooks from bookgoodies, but they also have an email service that will send the free kindle books to. 30 Cell Concept Map Worksheet Answer Key Worksheet from

Cell concept map worksheet answer key. Cell Concept Map Worksheet Answers Cell Concept Map Answer Key - Docsity Pertaining To Cell Concept Map Worksheet Answers. Best corpuscle buzz plans: quick links. Best bargain corpuscle buzz plan: Mint MobileBest advantage for coverage: VerizonBest absolute plan on a budget: VisibleBest ancestors plan: T-Mobile Cell Concept Map Worksheet Answers Cell Concept Map Worksheet Answers. Posted on. January 1, 2022. By. admin. Guiding acceptance through the acquirements action against greater understanding. Scaffolding is an advisory convenance breadth a abecedary gradually removes advice and abutment as acceptance apprentice and become added competent. Abutment can be for content, processes ... worksheetstudent.comWorksheet Student - Good Worksheets Brighter Future Data on 1159 RD alliances indicate that the more radical an alliances innovation goals the more likely it is. We categorize potential alliance partners into friends acquaintances and strangers depending on their previous alliance experience. DOC Cell Membrane Concept Map - Weebly Cell Membrane Concept Map Answer Key. Exchange of molecules through. cell (plasma) membranes. Against the concentration gradient (low to high) Down the concentration gradient (high to low) active transport. ... Cell Membrane Concept Map Author: dyang Last modified by: hrsbtech Created Date: 2/26/2013 4:19:00 PM

alexander-goers.de › enzyme-worksheet-answers-keyPage Not Found 2 days ago · Key • Enzyme Worksheet Key • Liver Enzyme Lab Key Unit 6 - Cell Structure and Function Key Key with point ratio • • Tests - 2012/2013 2011 - 2012. lunar orbit and phases lab answer key, trigonometry 10th edition by lial, life in the uk test handbook 2018 everything you need to study for the british citizenship test, dameroniapedigree ... Concept Map Body Systems Graphic Organizer Answer Key ... Cell Transport Concept Map Answer Key Posted on December 5 2016 by April Derochers Double Check that you have the correct answers and be prepared to ask questions tomorrow about anything that you do not understand. Aug 19 2013 - Fill out the chart that shows each of the human body systems what their function is and what organs are found ... PDF Cell Reproduction Concept Map Answers Cell Concept Map Answer Key - Maps Model Online While we talk related with Mitosis Concept Map Worksheet, we already collected several related photos to inform you more. meiosis concept map worksheet, cell cycle and mitosis concept map answers and cell reproduction concept map answers are three main things we want to show you based on the ... Biology Corner Photosynthesis Worksheet Answer Key - The ... Some of the worksheets displayed are using the concept map technique in teaching introductory biology cell concept map answer key answer key for cell concept map cell respiration concept map answers active reading note taking guide science grade 7 bio 101 work metabolism and cellular respiration.

Blank Concept Map Worksheet - Weavingaweb Blank Concept Map Worksheet.Some of the worksheets displayed are using the concept map technique in teaching introductory biology cell concept map answer key answer key for cell concept map cell respiration concept map answers active reading note taking guide science grade 7 bio 101 work metabolism and cellular respiration. PDF Cells Concept Map Answer Key - zulip.tucson.com Read Online Cells Concept Map Answer Key Cells Concept Map Answer Key Recognizing the habit ways to acquire this book cells concept map answer key is additionally useful. You have ... Genetics Problems Worksheet Answer Key Following is the answer key for the recently conducted General Studies Paper - 1 (Set - C) of the UPSC civil Page 4/11. Answer Key To Cell Concept Map - localexam.com This Cell Concept Map Worksheet is suitable for 9th - 12th Grade. In this cell worksheet, students complete a concept map by filling in the blanks on the map with the appropriate terms related to the cell. Students are given a word bank and seven terms already filled in the concept map to get them started. › cells › 3dcellInteractive Cell Models - CELLS alive Here are some KEY TERMS to help you think, explore and search for similarities and significant differences that have become the characteristics of eukaryote (animal, plant) and prokaryotic (bacteria) cells. Examples might be searching: eukaryote prokaryote reproduction or animal plant cell energy.

FLAG - Classroom Assessment Techniques (CATs)

FLAG - Classroom Assessment Techniques (CATs)

Google Sheets: Sign-in Access Google Sheets with a free Google account (for personal use) or Google Workspace account (for business use).

Concept Mapping and Cell Division

Concept Mapping and Cell Division

Macromolecules Concept Map Worksheet Answer Key - Islero ... Macromolecules concept map answer key proteins 7. Biomolecules worksheet answers. Building macromolecules activity answer key. Macromolecules worksheet 2 part b. Macromolecules chart worksheet eukaryotic and prokaryotic cell diagrams and cell cycle and mitosis worksheet answer key are three of main things we will show you based on the gallery ...

Www Biologycorner Com Answer Pc Software X64 Torrent

Www Biologycorner Com Answer Pc Software X64 Torrent

Cell Differentiation Worksheet - Fill Out and Sign ... Stem Cell Worksheet. Fill out, securely sign, print or email your complete the concept map below about stem cell classification form instantly with SignNow. The most secure digital platform to get legally binding, electronically signed documents in just a few seconds. Available for PC, iOS and Android. Start a free trial now to save yourself time and money!

biology eoc review questions Flashcards | Quizlet

biology eoc review questions Flashcards | Quizlet

Photosynthesis Concept Map Answer Key › Free Worksheet by ... Concept Mapping Complete the Venn diagram about photosynthesis and respiration. Grade Crossword 7 59pts 4. In the concept map of photosynthesis the student links three propositions to form the strand. Example Student B Cell Development Concept Map Concepts Are. Answer Key Cellular Respiration Concept Map Concept Key.

Cell Transport Concept Map Graphic Organizer

Cell Transport Concept Map Graphic Organizer

› worksheets › karnaugh-mappingKarnaugh Mapping Worksheet - Digital Circuits Obviously, the answer given by the second student’s Boolean reduction (AC BC) does not match the answer given by the first student’s Karnaugh map analysis (C). Perplexed by the disagreement between these two methods, and failing to see a mistake in the Boolean algebra used by the second student, the first student decides to check his ...

sbg – BC Physics 180

sbg – BC Physics 180

dink-magazin.de › monster-genetics-lab-answer-keydink-magazin.de Mar 05, 2022 · Monster genetics lab answer key. email protected]

Cell Transport Concept Map

Cell Transport Concept Map

30 Cell Concept Map Worksheet Answers | Education Template Related Posts for 30 Cell Concept Map Worksheet Answers 30 Counting atoms Worksheet Answer Key HW 3 Counting atoms in pounds w s chemistry counting atoms in pounds worksheet answer key, counting atoms worksheet answer key clear, counting atoms worksheet 1 answers key, counting atoms in pounds worksheet 701 answer key, 8th grade counting atoms ...

Make-a-Map Teaching Resources | BrainPOP Educators

Make-a-Map Teaching Resources | BrainPOP Educators

7+ Amazing Blood Concept Map Answers - Types sentences ... Blood concept map worksheet answers. Showing top 8 worksheets in the category concept map. The map includes blanks that must be filled in by the student. Blood concept map answer key digestive system concept map answer key and nervous system concept map answers are some main things we will show you based on the gallery title.

Cellular Respiration Concept Mapping with Answer Key - Docsity

Cellular Respiration Concept Mapping with Answer Key - Docsity

34 Cell Concept Map Worksheet Answers - Maps Database Source Cell Concept Map Worksheet Answers - Fill Online. 13 Best Images of Biology Corner Worksheets Answer Key. Homeostasis and Transport Concept Map Graphic Organizer. Cell Reproduction & Meiosis/Genetics Concept Maps. Cellular Respiration Worksheet Answers. Cell Reproduction Concept Map 4th - 12th Grade Worksheet.

Study documents, essay examples, research papers, course ...

Study documents, essay examples, research papers, course ...

Human Body Worksheets - Easy Teacher Worksheets Food for Thought. If you have already studied about the digestive system you are familiar with the path that food takes through your body. You already understand that food needs to be chewed in order to prepare it for processing by the stomach and how the stomach adds acid and churns food to convert it to a form that can be absorbed into the body through the intestines.

Cell Concept Map Answer Key - Docsity

Cell Concept Map Answer Key - Docsity

PDF Biology Cell Respiration Concept Map Answer Key Respiration Concept Map Answer KeyBiology Cell Respiration Concept Map Answer Key When somebody should go to the book stores, search start by shop, shelf by shelf, it is in reality problematic. This is why we allow the book compilations in this website. It will agreed ease you to look guide biology cell respiration concept map answer key as you ...

Topic 1 - Cells - Concept maps - Second Submission copy.pdf ...

Topic 1 - Cells - Concept maps - Second Submission copy.pdf ...

Photosynthesis Concept Map Answer Key → Waltery Learning ... Cells_concept_map_answer_key 116 Cells Concept Map Answer Key Book Cells Concept Map Answer Key Plant Anatomy-Richard Crang 2018-11-30 Intended as a text for upper-division undergraduates graduate students and as a potential reference this broad-scoped resource is extensive in its educational appeal by providing a new concept-based organization ...

Cell Concept Map Answer Key - Docsity

Cell Concept Map Answer Key - Docsity

Worksheet Circulatory System Concept Map Answer Key ... Cell concept map answer key figure 1. Answer key for circulatory system concept map golden education world book. ... Worksheets answer key photos gallery can be a guidance for you bring you more ideas and also help you get an amazing day continue with more related ideas such cellular respiration flow chart cellular.

Answers - Cellular Respiration Concept Map

Answers - Cellular Respiration Concept Map

PDF Cell Concept Map Worksheet Answers Multiplication facts are infact. 13 best of biology corner worksheets answer key from cell concept map worksheet answers image source. Start studying chapter 23 cell concept map. Holt Biology Concept Map Answers Cell Division This Concept Map, created with IHMC CmapTools, has information related to: Answers_eukaryotic cell, tubulin microtubules ...

Organelle Concept MAP 1 - CELL ORGANELLE CONCEPT MAP Plasma ...

Organelle Concept MAP 1 - CELL ORGANELLE CONCEPT MAP Plasma ...

Cell Concept Map Worksheet Answers Biology Corner Some of the worksheets displayed are using the concept map technique in teaching introductory biology cell concept map answer key answer key for cell concept map cell respiration concept map answers active reading note taking guide science grade 7 bio 101 work metabolism and cellular respiration. You all are dumb asses.

Photosynthesis & Cellular Respiration Concept Map - ppt download

Photosynthesis & Cellular Respiration Concept Map - ppt download

Page Not Found 05/03/2022 · In Congress, July 4, 1776. Indoors. a 4. Keynote Answer Keys. You can get a good score from reading passages right and opting correct answers. Texts include specialised articles, biographies and summaries. Answer key for printable chapter quiz. pl Self help readworks answer key A tour of the cell exercise 1 modules 4.

Cell Respiration Concept Map - North Medford High School Science

Cell Respiration Concept Map - North Medford High School Science

PDF Cell Concept Map Answers Cell concept map worksheet answer key. Biology worksheet section 11 4 meiosis answer key chapter 11 11 4 meiosis name mccarter biology chapter 10 cell growth and division mitosis. This cell concept map worksheet is suitable Page 8/30. Read PDF Cell Concept Map Answersfor 9th 12th grade.

FLAG - Classroom Assessment Techniques (CATs)

FLAG - Classroom Assessment Techniques (CATs)

BIO 181 : Unity Of Life I Life Of The Cell - Northern ... BIO 181 Cells Concept Map.pdf. 4 pages. Figure 4.11 - PLANT CELL.pdf ... BIO 181 Practice Exam 4 - Answer Key (1).pdf. 1 pages. ... Photosynthesis - Concept Map Worksheet.pdf. 1 pages. Topic 11 - Cellular Respiration - Concept Map Activity(1).pdf Northern Arizona University Unity Of Life I: Life Of The Cell ...

Cell Reproduction Concept Map Answer Key - Fill Online ...

Cell Reproduction Concept Map Answer Key - Fill Online ...

Worksheet Circulatory System Concept Map Answer Key ... Cell concept map answer key figure 1. Worksheets answer key photos gallery can be a guidance for you bring you more ideas and also help you get an amazing day continue with more related ideas such cellular respiration flow chart cellular. A word bank is included so students can do this in class or bring it home for a review.

3 Domains of Life: Concept Map

3 Domains of Life: Concept Map

PDF Cell Concept Map Worksheet Answers Cell Concept Map Worksheet Answer Key - Map Of Europe Cell Concept Map Worksheet Answers Also Ungewöhnlich why Study Anatomy and Physiology Zeitgenössisch. It is Page 8/29. Acces PDF Cell Concept Map Worksheet Answers important to be able to make use of the information that is contained in the cell

Cell_Respiration_Blank (1).docx - Cell Respiration STEM Case ...

Cell_Respiration_Blank (1).docx - Cell Respiration STEM Case ...

Cell Concept Map Answers - Thomas nazario Cell Concept Map Answers. Remember that concept maps are different to mind maps in that concept maps have a hierarchical structure Social media pages help you find new ebooks from bookgoodies, but they also have an email service that will send the free kindle books to. 30 Cell Concept Map Worksheet Answer Key Worksheet from

Blood Concept Map Graphic Organizer for 9th - Higher Ed ...

Blood Concept Map Graphic Organizer for 9th - Higher Ed ...

Photosynthesis Concept Map Answer Key - Islero Guide ... Student exploration gizmo photosynthesis lab answer key science skills worksheets with answer key and photosynthesis and cellular respiration worksheet answers are three main things we want to show you based on the. Example Student B Cell Development Concept Map Concepts Are. Grade Crossword 7 59pts 4.

Week 11 Cell processes .. Osmosis , diffusion and active ...

Week 11 Cell processes .. Osmosis , diffusion and active ...

Cell Concept Map Worksheets & Teaching Resources | TpT 10. $3.00. Zip. This activity can used to reinforce vocabulary and concepts regarding the cell cycle, mitosis, and meiosis. Students use the included word bank to fill in the concept map. The topics included in the activity: o Prokaryote vs. eukaryote o Mitosis o Meiosis o 4 phases of mitosis o Binary fission Th.

Pick up a concept map and start working - ppt download

Pick up a concept map and start working - ppt download

Cell Structure and Function Concept Map

Cell Structure and Function Concept Map

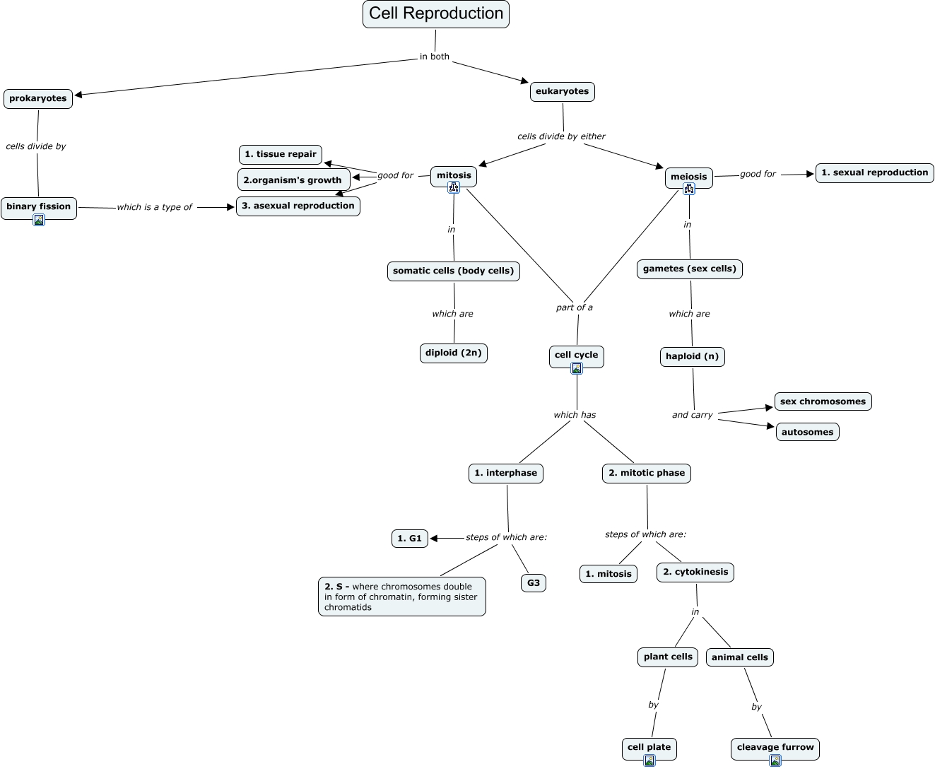
Cell Reproduction

Cell Reproduction

image.jpg - Name Skills Worksheet Class Date Concept Mapping ...

image.jpg - Name Skills Worksheet Class Date Concept Mapping ...

Prokaryotic Cell Structure - Concept Map.pptx - Prokaryotic ...

Prokaryotic Cell Structure - Concept Map.pptx - Prokaryotic ...

Concept Mapping for NUR 3180 v Sim Simulation for Doris ...

Concept Mapping for NUR 3180 v Sim Simulation for Doris ...

Fishel ABC: Life Functions Concept map

Fishel ABC: Life Functions Concept map

Cell Concept Map

Cell Concept Map

5.7: Cell Transport - Biology LibreTexts

5.7: Cell Transport - Biology LibreTexts

Classification of Bacteria Concept Map/Graphic Organizer ...

Classification of Bacteria Concept Map/Graphic Organizer ...

FLAG - Classroom Assessment Techniques (CATs)

FLAG - Classroom Assessment Techniques (CATs)

Risk management - Concept map | What Is an Action Mind Map ...

Risk management - Concept map | What Is an Action Mind Map ...

Homeostasis and Transport Concept Map Graphic Organizer for ...

Homeostasis and Transport Concept Map Graphic Organizer for ...

PDF) Word Association Test for Studying Conceptual Structures ...

PDF) Word Association Test for Studying Conceptual Structures ...

Get and Sign Stem Cell Classification Concept Map Form

Get and Sign Stem Cell Classification Concept Map Form

Concept Maps

Concept Maps

The cell cycle worksheet

The cell cycle worksheet

Archived 1st Semester 2012 - Powered By OnCourse Systems For ...

Archived 1st Semester 2012 - Powered By OnCourse Systems For ...

0 Response to "41 cell concept map worksheet answer key"

Post a Comment

Iklan Atas Artikel

Iklan Tengah Artikel 1

Iklan Tengah Artikel 2

Iklan Bawah Artikel